未分类
社会资本参与生态保护修复的机遇和挑战
会资本参与生态保护修复项目应事先对拟参与的项目情况进行充分调查,做好可行性研究,充分利用政策红利,做好商业模式筹划和政府沟通等工作,通过全面法律风险管理,确保项目顺利实施。
2021-11-29重点关注!五部委发布《高耗能行业重点领域能效标杆水平和基准水平(2021年版)》
各省、自治区、直辖市及计划单列市、新疆生产建设兵团发展改革委、工业和信息化主管部门、生态环境厅(局)、市场监管局(厅、委)、能源局: 实现碳达峰、碳中和,……
2021-11-17国务院关于印发2030年前碳达峰行动方案的通知
各省、自治区、直辖市人民政府,国务院各部委、各直属机构: 现将《2030年前碳达峰行动方案》印发给你们,请认真贯彻执行。 中华人民共和国国务院 ……
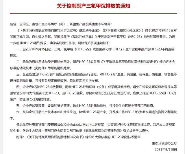
2021-10-27生态环境部:关于控制副产三氟甲烷排放的通知
日前,生态环境部发布了关于控制副产三氟甲烷排放的通知。全文如下: 各省、自治区、直辖市生态环境厅(局),新疆生产建设兵团生态环境局: 《〈关于消耗……
2021-09-17迈向“碳中和” 水务行业面临哪些机遇与挑战?
8月25日,我国迎来第9个全国低碳日,主题为“低碳生活,绿建未来”。水务行业作为供排水民生保障类行业,更需要以实现碳达峰、碳中和目标为契机,开发绿色低碳和可持续新型工艺,挖……
2021-09-16中共中央办公厅 国务院办公厅印发《关于深化生态保护补偿制度改革的意见》
近日,中共中央办公厅、国务院办公厅印发了《关于深化生态保护补偿制度改革的意见》,并发出通知,要求各地区各部门结合实际认真贯彻落实。
2021-09-131.4万亿!“苏大强”退出三强之争?江苏省“十四五”化工产业重在布局!
8月25日,江苏省工业和信息化厅 发布了《江苏省“十四五”化工产业高端发展规划》,整体将形成以连云港石化产业基地和 28 个化工园(集中)区为主体的“1+n”化工产业发展格局。预计到……
2021-09-092021世环会·第二届固废处置与资源化高峰论坛 (医废专题)圆满落幕!
2021年6月3日,由上海市环境保护产业协会、上海环境集团股份有限公司、中国环境保护产业协会固体废物处理利用委员会联合主办,上海市固体废物处置公司、上海荷祥会展有限公司联……
2021-08-20安徽将成立混合制的多元化省级环保集团
7月13日,安徽省节能环保产业“双招双引”专场推介会在北京成功举办。活动期间,安徽省生态环境厅副厅长、一级巡视员罗宏接受了新华网及中国环境报专访,罗宏表示,发挥安徽优势,把……
2021-07-21














