日前,生态环境部发布了关于控制副产三氟甲烷排放的通知。全文如下:
各省、自治区、直辖市生态环境厅(局),新疆生产建设兵团生态环境局:
《〈关于消耗臭氧层物质的蒙特利尔议定书〉基加利修正案》(以下简称《基加利修正案》)将于2021年9月15日对我国正式生效。自生效之日起,我国须履行《基加利修正案》关于控制副产三氟甲烷(hfc-23)排放的管理要求。为进一步明确hfc-23履约要求,确保实现履约目标,现就有关事项通知如下:
一、自2021年9月15日起,二氟一氯甲烷(hcfc-22)或氢氟碳化物(hfcs)生产过程中副产的hfc-23不得直接排放。
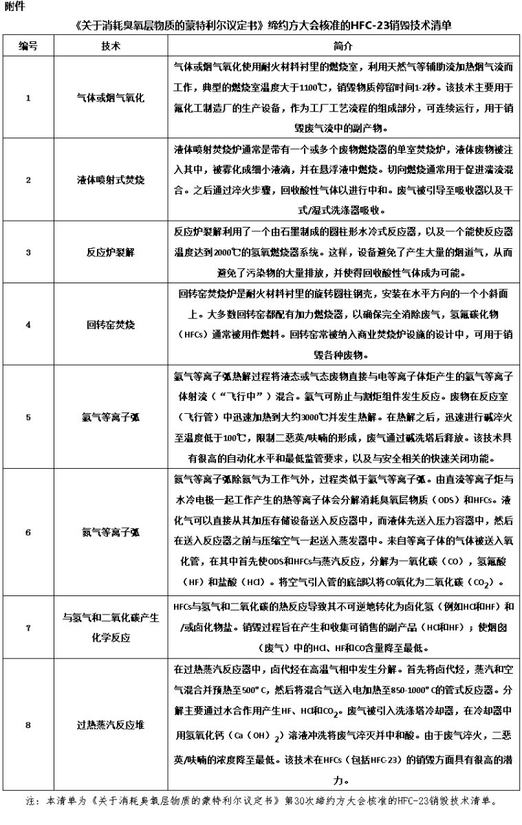
二、除作为原料用途和受控用途使用外,副产hfc-23应采用《关于消耗臭氧层物质的蒙特利尔议定书》缔约方大会核准的销毁技术(见附件)尽可能销毁处置。
三、企业应建立hfc-23副产设施及销毁处置设施运行台账,对hfc-23产生量、销毁量、储存量、使用量、销售量等进行监测和计量,并按有关规定报送数据,具体规定将另行发布。
四、企业应加强hfc-23排放管理,配套hfc-23存储设施(设备)或采用其他措施,避免在销毁处置设施出现停车等紧急情况时向大气直接排放hfc-23。当hfc-23回收、存储和销毁设施无法正常运行时,应停止相应hcfc-22或hfcs的生产,防止hfc-23直接排放。
五、企业应加强装置、设备的维护管理,防止hfc-23泄漏和排放,并接受生态环境主管部门的检查。
六、鼓励企业开展生产技术革新和升级改造,降低hfc-23副产率,开发推广将hfc-23作为原料用途的资源化利用技术。
各级生态环境主管部门要积极督促和协助企业认真执行上述规定,切实做好hfc-23排放管理工作。对违反上述规定的企业,各地生态环境主管部门应会同有关部门依据《消耗臭氧层物质管理条例》有关规定予以查处。
附件:《关于消耗臭氧层物质的蒙特利尔议定书》缔约方大会核准的hfc-23销毁技术清单

文章来源:谷腾环保网
2022世环会将于6月8-10日在上海国家会展中心隆重拉开帷幕。本届展会展示面积将达17万平米,汇聚超2,000家品牌展商。展示范围涵盖综合治理、水、大气、智慧环保、环境监测、资源再生、土壤、噪声8大环境污染治理领域。















