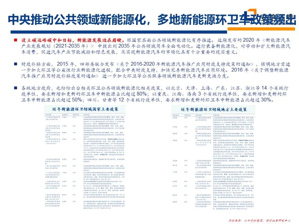
获悉,十四五期间,把握固废全产业链机会,环卫服务市场化正当时,新能源环卫车大势所趋,垃圾发电进入新国补时代,详情如下:









































来源:北极星水处理网
获悉,十四五期间,把握固废全产业链机会,环卫服务市场化正当时,新能源环卫车大势所趋,垃圾发电进入新国补时代,详情如下:









































来源:北极星水处理网
更多精彩资讯,可关注上海国际环保展!作为引领环保行业的风向标盛会,2025上海国际环保展将于6月3-5日在上海丨国家会展中心(虹桥)盛大来袭。本届环保展展示面积达180,000平方米,汇聚2,300多家品牌企业,集中展示环境综合治理、废气治理、固废处置、污泥处理、除尘、脱硫脱硝、环境监测、过程控制、水处理等环保全产业链前沿产品、技术及解决方案。 2024上海环保展携手世环会系列展同期围绕减污降碳、绿色节能、VOCs治理、固废处置、智慧水务、环境监测等多个行业热点举办80余场同期高峰论坛,邀请环保行业龙头企业代表、环保专家及政府领导等,多维度深入探讨行业未来发展趋势。
此网站新闻内容及使用图片均来自网络,仅供读者参考,版权归作者所有,如有侵权或冒犯,请联系删除,联系电话:021 3323 1300