文章导读: 本文重点介绍了当前普遍采用的三种处理方式以及技术应用难点,包括螯合稳定耦合填埋、水洗脱盐耦合水泥窑协同处置和熔融玻璃化处理等。为垃圾焚烧飞灰的无害化处置行业提供技术借鉴。
飞灰处置前言
生活垃圾的焚烧之后,飞灰中含有大量二噁英、重金属以及可溶盐,属于危废,必须对其无害化处理。但垃圾焚烧产业,普遍存在“重烟气、轻飞灰”问题,造成飞灰处置技术和能力不足,成为当前制约垃圾焚烧产业发展的重要瓶颈。本文综述了飞灰的产生、物化特性以及处置技术。重点介绍了当前普遍采用的三种处理方式以及技术应用难点,包括螯合稳定耦合填埋、水洗脱盐耦合水泥窑协同处置和熔融玻璃化处理等。本文为垃圾焚烧飞灰的无害化处置行业提供技术借鉴。
焚烧技术能够快速实现垃圾减容、减量以及无害化,且能够实现能量回收,因此垃圾焚烧发电技术获得快速推广(图1)。当前,焚烧技术已成为我国城市生活垃圾无害化处置的最主要手段。根据国家统计年鉴,2019年我国有389家垃圾焚烧厂;同时根据生活垃圾焚烧发电厂自动监测数据公开平台显示已有582家生活垃圾焚烧厂在运行。2019年,我国城市生活垃圾清扫量为2.42亿吨,无害化处理量为2.40亿吨,无害率达到 99.2%;其中焚烧量约为1.22亿吨,占无害化总量的50.7%。按照《城镇生活垃圾分类和处理设施补短板强弱项实施方案》,到2023年全国生活垃圾焚烧处理能力将大幅提升,垃圾日产量超过300t的地区基本实现原生垃圾“零填埋”。根据《浙江省生活垃圾管理条例》,要求“除应急处置外,不得以填埋方式处理生活垃圾”。随着“2030碳达峰,2060碳中和”工作的推进,焚烧技术占生活垃圾等有机固废处置市场份额还将继续快速提高。

垃圾焚烧厂存在烟气、渗滤液以及灰渣等二次污染物,需要进行处置。烟气和渗滤液一直受到广泛关注,但对飞灰处置的重视程度不足,使得飞灰处置能力建设滞后。飞灰产生率和垃圾特性、焚烧技术以及运行都有关系,炉排炉飞灰为垃圾焚烧量的3%-5%,而流化床飞灰高达10%以上,按5%估算2019生活垃圾焚烧飞灰超500万吨(图2)。焚烧过程,重金属、二噁英、可溶盐等在低温段会富集于飞灰,使得飞灰具有严重的环境危害性。因此,生活垃圾焚烧飞灰被列入《国家危险废物名录》(2021版),编号为 772-002-18,需要进行严格的无害化处置。

飞灰物化特性及处置要求
一、飞灰物化特性及处置难点飞灰成分复杂,与垃圾组分、焚烧炉型和烟气净化工艺等多种因素有关。飞灰粒径普遍在10-100μm,且颗粒形状极不规则。飞灰主要由ca、cl、na元素组成(表1),其中ca主要来源于脱酸过剩石灰,cl主要来源于含氯塑料和食品垃圾。氯化物以及钠盐多为可溶盐,飞灰中可溶盐含量多在10%-30%,也可能高达40%。可溶氯化物是飞灰处置的难点,氯化物会增加重金属浸出毒性和风险,对飞灰资源化利用造成困难,也会造成填埋堆体发生坍塌。在熔融/烧结过程,高温下飞灰可溶盐挥发,产生盐雾等污染。在水泥窑协同处置过程,飞灰直接进入水泥窑,造成水泥窑结皮、堵塞,还会导致生产出的水泥不符合国家相关标准(gb175-2007)。
表1 不同文献中飞灰主要元素组成(wt%)

飞灰毒性主要是因为含有二噁英和重金属等有毒有害物质。二噁英物质(pcdd/fs)实际包含75种多氯代二苯并二噁英(pcdds)和135种多氯代二苯并呋喃(pcdfs),其中2、3、7、8位被cl取代的17种同系物具有生物毒性。侯霞丽等人对14种飞灰进行分析得到,飞灰二噁英浓度在0.17-94.49ng/g,毒性当量为0.02-2.53ng i-teq/g,平均值分别为19.01ng/g和0.87ng i-teq/g,都低于《生活垃圾填埋污染控制标准》(gb 16889-2008)中规定的 3ng i-teq/g。冯军会等人对上海某生活垃圾焚烧炉的长期检测结果表明,飞灰中二噁英毒性当量为 0.74-4.46 ng i-teq/g。飞灰中二噁英主要由从头合成、前驱物合成,控制飞灰中二噁英浓度需要从控制烟气中二噁英合成着手,包括优化燃烧组织、抑制烟气二噁英再合成、烟道高效清灰以及催化降解等。飞灰中二噁英脱除有热脱附、机械化学分解等,但都无法实现规模化应用。垃圾焚烧过程中,低熔点重金属挥发进入烟气,烟气中重金属随烟温降低凝结富集在飞灰颗粒上。
飞灰中含重金属通常包括zn, pb, ni, cd, cr和cu等,重金属的含量与垃圾焚烧工艺、垃圾给料成分等有关。谷忠伟研究了流化床和机械炉排炉焚烧工艺中各五种布袋除尘器飞灰中的重金属含量,结果表明流化床飞灰pb和cd平均含量为1022.28 mg/kg和68.08 mg/kg,炉排炉飞灰pb和cd平均含量为 2458.48 mg/kg 和 180.84mg/kg,炉排炉飞灰重金属含量普遍高于流化床飞灰。这也使炉排炉飞灰处置难度更大,成本更高。
二、飞灰处置技术要求目前生活垃圾焚烧飞灰处置主要依托政府处置能力,如在建设与运行协议中规定飞灰在厂区预处理后进到国有填埋场进行托底处置。若由企业自主市场化处置,飞灰处置费用可高达 1500-2500元/吨。
不同的处置终端对飞灰都有相应的要求,包括填埋处置、水泥窑协同处置等。根据《生活垃圾填埋场污染控制标准》(gb16889-2008),要求进场飞灰浸出毒性低于表2限值。满足《生活垃圾填埋场控制标准》(gb16889)要求的飞灰,可进入生活垃圾填埋场分区填埋,且进入填埋区的飞灰或飞灰处理产物应密封包装或成型化。
表2 飞灰浸出液浸出毒性浓度限值

根据《水泥窑协同处置固体废物技术规范》(gb 30760-2014),为确保水泥熟料中重金属含量满足要求,入窑生料(包含飞灰与其他生料)中重金属含量不宜超过表3规定的参考值。《水泥窑协同处置固体废物环境保护技术规范》(hj662-2013)也规定入窑物料中氯元素含量不应大于 0.04%。
表3 水泥窑生料重金属含量参考限值(mg/kg)

根据《危险废物填埋污染控制标准》(gb 18598-2019),进柔性填埋场的飞灰中有害物浸出浓度不超过表4 限值,否则应进入更高成本的刚性填埋场。
表4 危险废物允许填埋的控制限值(mg/kg)

飞灰处置技术及应用瓶颈
根据《生活垃圾焚烧飞灰污染控制技术规范(试行)》(hj 1134-2020),生活垃圾焚烧飞灰在收集、贮存、运输、处理和处置过程均应防止污染环境。飞灰处理工艺包括水洗、固化/稳定化、成型化、低温热分解、高温烧结、高温熔融等,飞灰及其处理产物利用过程的污染防治应符合《固体废物再生利用污染防治技术导则》(hj 1091-2020)和《污水综合排放标准》(gb8978-2002)要求。
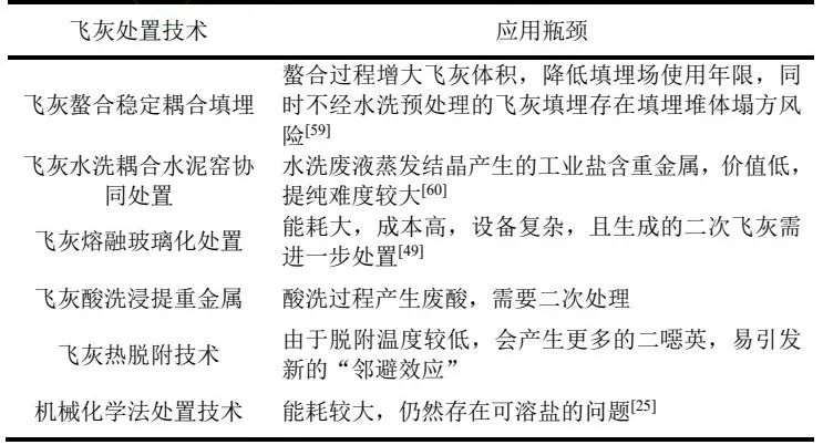
一、螯合稳定耦合填埋 螯合稳定耦合填埋是目前国内外处理飞灰的主要方法。将飞灰中的重金属固化稳定化,使飞灰重金属浸出毒性降低。稳定螯合主要有水泥固化和化学药剂螯合两种手段。
水泥作为固化剂已在工程上成为了一种常用的危废处理技术。水泥和飞灰掺混后,通过水化反应形成块状水化硅酸块产物,具有低重金属浸出性和高稳定的特点。水泥固化技术显著降低重金属浸出风险,工艺和设备简单,成本低廉。水泥使用量一般是飞灰量的15%左右,因此水泥固化后固废体积增大,减少填埋场库容使用年限,并且飞灰中可溶盐缓慢溶解也易造成水泥固化体破碎,降低结构强度,造成重金属浸出毒性风险。水洗能显著去除飞灰中可溶盐,降低重金属浸出浓度,但重金属浸出浓度无法达标(表2)。水洗降低飞灰可溶盐从而提高飞灰水泥固化块的强度,并且水洗预处理飞灰所制水泥固化块重金属浸出浓度更低,如pb浸出浓度比原灰所制水泥固化块降低11%。因此,水泥固化前宜水洗预处理,不仅降低堆体塌方风险,也能降低重金属长期浸出风险,但目前还无工程应用。
化学药剂螯合是利用化学药剂通过螯合作用使重金属离子形成难溶于水的螯合物质,该螯合物质中重金属具有迁移性差、毒性低和溶解度小等特征。目前常用的飞灰螯合剂可分为na2s、磷酸盐、有机螯合剂(二硫代氨基甲酸盐-dtc 类和二甲基二硫代氨基甲酸钠福美钠等)等。无机螯合剂较有机螯合剂便宜,但有机螯合剂具有投加量少、螯合反应快、抗酸浸出能力强等优点。有机螯合剂已是当前飞灰螯合剂研究热点,目前飞灰地聚物稳定重金属也受到了科研重视。化学药剂稳定化技术可以实现垃圾焚烧飞灰的无害化处理,达到增容小的效果,处理后产物长期稳定性好,不易出现二次浸出风险。但螯合剂通常具有一定的选择性,难以同时螯合捕集多种重金属。
目前多采用化学药剂螯合联合水泥固化工艺,有效保障螯合效果,并合理控制成本和增容。如多采用~3%化学药剂和~15%水泥,并且部分企业采用渗滤液处理产生的浓缩液作为飞灰稳定化用水,但目前普遍不进行块状定型。
二、水洗耦合水泥窑协同处置 飞灰中可溶盐含量可超过30%,且多为氯盐,水洗可降低飞灰中可溶盐以及氯含量,满足飞灰后续处置及利用要求。目前水洗多为飞灰水泥窑协同处置的预处理方法,可提高水泥窑协同处置效果,保障水泥质量。飞灰水洗脱盐影响因素较多,影响程度为水灰比>水洗频率>水洗温度>搅拌频率>水洗时间。考虑脱氯效果和经济性水灰比普遍在5:1-10:1范围,由于水洗废水结晶不仅回收了结晶盐,同时水也实现循环利用,因此实际耗水量小于1:1(水灰比)。也有研究使用co2鼓泡可提高飞灰中难溶盐氯化物的脱除效率,但未见工程应用。水洗脱盐机理包括氯化物晶体的物理和化学溶解;离子在固体晶格中的内扩散;离子在灰粒附近的静态液膜中的外扩散等。
国内外都对水泥窑协同处置飞灰进行了大量的研究,欧盟水泥窑协同处置生活垃圾焚烧飞灰已三十余年。2009年欧盟水泥工业原料替代率平均为30%,其中大部分为生活垃圾焚烧飞灰。由于国内生活垃圾焚烧飞灰氯含量较高,入窑前须预处理将飞灰氯含量降至1%以下,因此飞灰多采用先水洗脱盐后再运输到周边区域的水泥厂进行协同处置。水洗耦合水泥窑协同处置工艺常规路线可见图3。水洗耦合水泥窑协同处置能够实现飞灰的无害化与资源化,节约处理能耗,减少水泥原料消耗。水泥窑协同处置飞灰具有处理能力大、降解二噁英和固化重金属等优势。但飞灰中高浓度的氯盐会降低水泥品质,且对水泥窑壁面造成腐蚀。《生活垃圾焚烧飞灰污染控制技术规范》(hj1134-2020)要求飞灰预处理后可溶性氯含量不超过2%,以不高于1%为宜;《水泥窑协同处置固体废物环境保护技术规范》(hj662-2013)也规定入窑物料中氯元素含量不应大于 0.04%。因此需要对飞灰进行水洗预处理,降低氯含量。
经过多年发展,国内水泥窑协同处置生活垃圾焚烧飞灰技术已相对成熟,但仍然存在诸多难点,例如:
(1)经水洗后的湿灰,含水率通常在30%左右,湿灰在库存过程中,易板结,在进行运转处理较为困难,需要对板结成大块的飞灰进行破碎,否则无法进入水泥窑处理;
(2)湿灰入水泥窑一般采用从生料进入的方式,该方式对湿灰的含水率及粒径等有相应的要求,故对飞灰在生料中的布料方式造成挑战;
(3)由于不同焚烧厂的飞灰元素组成等各不相同,因此需要结合当前水泥厂原料的品质和配比与湿灰的检测结果,进行合理的配料,以达到有效控制熟料及水泥中相关重金属、氟氯硫等含量,防止出现超标等情况。

三、飞灰熔融处置 飞灰熔融处置利用高温(>1400℃)来降解飞灰中有机污染物,将重金属稳定于致密的陶瓷及玻璃结构体中。飞灰熔融一般需加入助熔剂,利用电热或燃烧法加热至高于飞灰熔点使其熔融,之后迅速降温冷却,形成熔融玻璃体,借助玻璃体致密的硅氧四面体结构,实现重金属的稳定化。电热法主要是采用等离子熔融炉或者电弧/电阻炉等加热,燃烧法利用内部熔融炉、表面熔融炉、回转窑熔融炉等设备进行加热。飞灰熔融后仅密度增加就可减容70%以上,且生成的玻璃体能满足危险废弃物毒性浸出标准,从而实现减容、减毒以及资源化利用。但飞灰低熔点盐和重金属会挥发进入烟气,形成盐雾,最终对烟气进行冷凝净化捕集生成二次飞灰,对环境造成二次污染风险,同时飞灰熔融能耗大、成本高,目前还未能实现大规模、长周期应用。
四、其他技术 除螯合稳定耦合填埋,水洗耦合水泥窑协同处置,高温熔融外,还有酸洗、热脱附与低温烧结、机械化学法等其它技术。
三、酸洗利用酸溶液去除飞灰中可溶盐、重金属等,酸洗后灰浆制成水泥块体相对飞灰直接制备的水泥块体具有较高的抗压强度。利用不同ph的硝酸对垃圾焚烧飞灰重金属进行浸出发现,ph越低对cr、cu、pb和zn元素的浸出率越高。重金属浸出率随酸灰比增加而增加,不同酸对重金属的浸出效果差异也很大,无机酸效果优于有机酸。
飞灰烧结是利用低于熔融的温度(900-1000℃),提供飞灰的扩散能量,将大部分甚至全部气孔填充,变成致密坚硬的烧结体并符合各种材料性能要求。经过烧结后,烧结体内致密的颗粒将重金属包围降低飞灰重金属浸出毒性,飞灰的堆积密度也提高,从而降低飞灰填埋费用。烧结能耗低于熔融。yan等对飞灰进行低温烧结发现,在空气气氛下以450、670、900℃烧结飞灰的堆积密度由0.295g/cm3分别增长至0.991g/cm3,1.021 g/cm3 和1.056 g/cm3,并且飞灰的铅浸出率由原始飞灰的 32.38%分别降低至19.37%,2.74%和0.65%。
飞灰热脱附是利用热能将有机污染物从飞灰基质挥发,如对二噁英脱除效率可达 99%。但飞灰低温烧结以及热脱附都可能引起二噁英再合成,且仅能作为飞灰处置的预处理。
飞灰机械化学处置工艺流程简单、工作条件温和,通过引入机械能量使受力飞灰的理化性及结构发生变化,具有重金属固化和二噁英降解的潜力。机械化学法处理过程处于完全封闭的反应器中,因此处理过程不会产生如常规热处理技术存在的二噁英再合成问题。国内外学者都开展了飞灰机械化学处置方法研究。陈志良等对飞灰中添加sio2-al后球磨,发现球磨14h后,飞灰二噁英浓度和毒性分别下降90.8%和90.5%,且cr、cu、pb 的稳定率分别达到99.3%,96.7%,98.2%。机械化学法降解二噁英原理为在卤代污染物与添加剂的球磨过程中,污染物分子首先在球磨的作用下被吸附在添加剂表面,随后添加剂在机械能的作用下被激活,然后激活的添加剂产生自由电子或自由基传递到污染物使其脱卤。机械化学法降低重金属浸出浓度原理为机械化学法处置激活了飞灰颗粒,使其内部晶体的反应活性和重金属浸出浓度降低。但机械化学法主要是科研研究以及中试,未见工程应用报道。
五、技术应用瓶颈 目前飞灰处置技术体系仍存在自身不足,符合环境安全且具有普遍适用性的飞灰处理技术仍需进一步研究和开发。飞灰处置技术应用瓶颈总结如表5 所示。
表5 飞灰处置技术应用瓶颈总结

结束语
垃圾焚烧飞灰高含盐,并富含重金属和二噁英等污染物,被列入国家危险废物名录,因此需高度重视垃圾焚烧飞灰安全处置。但我国垃圾焚烧发电应用发展过程存在“重烟气、轻飞灰”现象,造成目前飞灰处置技术研发和能力建设都滞后,成为垃圾焚烧发电可持续发展的瓶颈。本文根据工程应用和科研报道,综述介绍了当前已具有规模化应用及潜力的飞灰无害化与资源化技术,包括飞灰螯合稳定耦合填埋技术、水洗耦合水泥窑协同处置技术和飞灰高温熔融等。
利用含硫及含磷螯合剂可固化飞灰中重金属,降低至重金属浸出标准后垃圾填埋场分区填埋,可有效减少重金属浸出风险,这是目前应用最广泛的飞灰处置技术,也是处置成本最低的技术。但该技术依然存在占用填埋场空间,特别是由于水淋后飞灰盐分溶出造成堆体不稳和塌方风险。
利用水洗耦合水泥窑协同处置可实现飞灰资源化利用,将飞灰用于生产水泥熟料,该技术受到越来越广泛的关注。部分城市在“垃圾零填埋”后提出“飞灰零填埋”的发展思路,这将进一步推动水洗耦合水泥窑协同处置技术的发展和应用。但该技术会产生难处置的飞灰水洗结晶盐,该盐不仅组分复杂、受到地域、焚烧工艺、脱酸剂等因素影响,而且还有重金属及二噁英等,成为该技术发展的最大不足。同时该技术也存在处置费高,受水泥窑地域限制。
高温熔融处理可使飞灰致密化,形成致密的陶瓷或玻璃体,有效地固化重金属、分解二噁英等有机污染物,防止环境风险。但熔融过程存在重金属和盐挥发,再次造成环境污染,且能耗大、成本高,企业难以承受。该技术目前仅处于示范阶段,还未大规模、长周期运转。符合环境安全、成本可控的飞灰处置技术和利用技术仍需进一步研究,特别是基于水洗预处理的资源化利用、飞灰水洗结晶盐提纯与利用的技术应得到更多重视。
文章来源:固废观察















