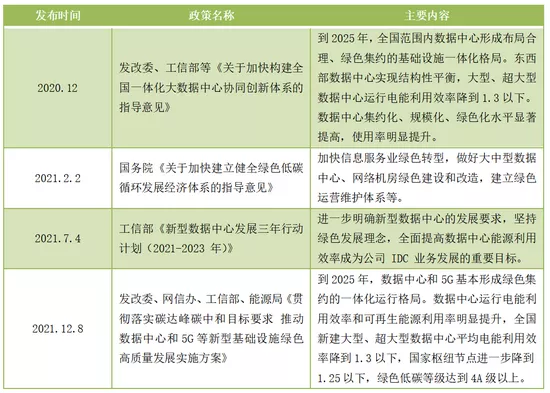
12月8日,国家发改委等四部分印发《贯彻执行碳达峰碳中和方针要求推进数据中心和5g等新型根底设施绿色高质量展开实施计划》。《计划》提出,到2025年,数据中心和5g根本形成绿色集约的一体化运转格局。

清晰低碳量化方针
《计划》针对推进数据中心和5g等新型根底设施绿色高质量展开提出详细方针。
详细而言,数据中心运转电能使用功率和可再生能源使用率明显提高,全国新建大型、超大型数据中心均匀电能使用功率降到1.3以下,国家纽带节点进一步降到1.25以下,绿色低碳等级达到4a级以上。全国数据中心全体使用率明显提高,西部数据中心使用率由30%进步到50%以上,东西部算力供需更为均衡。5g基站能效提高20%以上。数据中心、5g能耗动态监测机制根本形成,归纳产出测算体系和计算办法根本健全。在数据中心、5g完结绿色高质量展开根底上,全面支撑各职业特别是传统高耗能职业的数字化转型晋级,助力完结碳达峰总体方针,为完结碳中和奠定坚实根底。
2020-2021数据中心职业主要政策解读

优化数据中心建造布局
数据中心是指按照统一标准建造,为信息会集处理、存储、传输、交换、办理的it使用体系提供稳定、牢靠运转环境的物理场所,数据中心按服务对象,可划分为国家级数据中心(ndc)、企业数据中心(edc)和互联网数据中心(idc)。
《计划》指出,优化数据中心建造布局,新建大型、超大型数据中心原则上布局在国家纽带节点数据中心集群规模内。《计划》特别指出,支撑东部区域有关后台加工、存储备份等非实时算力需求,向西部风光资源富集、气候适合的区域转移。鼓舞数据中心骨干企业首先完结布局落地。原则上,关于在国家纽带节点之外新建的数据中心,地方政府不得给予土地、财税等方面的优惠政策。各地加强对数据中心建造的统筹辅导力度,坚决避免数据中心盲目无序展开。
一起,《计划》鼓舞西部能源富余区域环绕数据中心就地展开数据加工、数据清洗、数据内容服务等偏劳动密集型工业,将“瓦特”工业转化为“比特”工业,依托工业跨越晋级完结低碳绿色展开。
在保障措施方面对“东数西算”给予歪斜。《计划》提出,关于符合条件且纳入国家纽带节点数据中心集群规模的新建数据中心项目,积极和谐组织能耗指标予以恰当支撑,并对执行“东数西算”成效杰出的项目优先考虑。
多措并举展开节能降碳
《计划》在数据中心和5g节能降碳方面提出详细辅导。在进步算力能效方面,《计划》指出,支撑根底电信运营企业展开5g 网络共建共享和异网周游,强化资源复用。加快推进老旧高能耗设备退网和晋级改造,推进智慧多功能灯杆建造。加快建造绿色数据中心,发布国家绿色数据中心名单。在创新节能技能方面,《计划》提出,鼓舞使用高效环保制冷技能降低能耗。支撑数据中心选用新型机房精密空调、液冷、机柜式模块化、余热归纳使用等方式建造数据中心。在优化节能形式上,鼓舞在数据中心和5g 网络办理中使用人工智能技能,加强自动化、智能化能耗办理,提高全体节能水平。支撑在不影响用户体会的前提下,加强智能符号静默、深度休眠、通道静默等技能在5g 网络中的使用。
此外,《计划》鼓舞提高数据中心绿色电能使用水平,结合储能、氢能等新技能,提高可再生能源在数据中心能源供应中的比重。一起,推进煤炭、钢铁、水泥、有色、石化、化工等传统职业加快“上云用数赋智”步伐,优化办理流程,完结节本降耗。
来源:环保365
2022世环会将于6月8-10日在上海国家会展中心隆重拉开帷幕。本届展会展示面积将达17万平米,汇聚超2,000家品牌展商。展示范围涵盖综合治理、水、大气、智慧环保、环境监测、资源再生、土壤、噪声8大环境污染治理领域。















