碳中和主线明晰,板块迎来发展良机。1)垃圾焚烧:垃圾焚烧较填埋可显著降低碳排放,双碳背景下垃圾焚烧替代垃圾填埋的进程将会加速,成为垃圾处理的主流方式,再叠加城镇化率、垃圾清运量、无害化处理量提升等因素,预计未来“十四五”垃圾焚烧市场规模或超两千亿;2)环卫:“双碳”政策催化垃圾分类、资源化以及新能源环卫车市场快速发展,局部地区新冠疫情的不断反复引发了公众对于城市消毒和脏乱差管理问题的广泛关注,多因素促使环卫市场进一步扩容;3)碳监测:精准的碳排放量数据是全国碳市场的运行基石,核算法的碳排放监测精度已不能满足需求,二氧化碳在线监测行业有望成为环境监测板块的新增量,市场空间有望达到150亿。
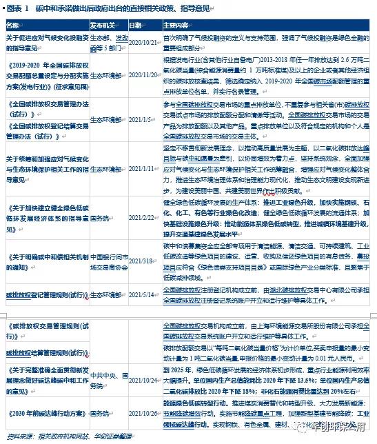
(一)碳中和政策密集出台,1+n体系逐步完善
2020年9月22日,习近平主席在第七十五届联合国大会一般性辩论上向世界庄严承诺,中国将提高国家自主贡献力度,采取更加有力的政策和措施,二氧化碳排放力争于2030年前达到峰值,努力争取2060年前实现碳中和。2021年是我国碳中和碳达峰的政策元年,为了积极履行碳中和承诺,中国政府密集出台了多项文件,有指导意见、有管理办法,无一不体现了中国政府在推动碳中和事业上的信心和决心。

7月全国碳交易市场正式上线,10月24日更是发布了顶层设计文件《关于完整准确全面贯彻新发展理念做好碳达峰碳中和工作的意见》即“双碳”1+n体系中的1。我们认为,未来两到三年,各行业的碳达峰行动方案会陆续推出,1+n体系全面完善,对中国产生全方位深远的影响。“双碳”大幕的徐徐拉开为多个领域带来了投资机会,我们梳理出三条投资主线:减排端、吸收端和碳金融端。

(二)环保行业固有的绿色低碳属性与碳中和完美契合
环保行业与工业、交通、建筑等行业不同,天然具有绿色低碳的属性,多个子版块在“双碳”主线的催化下获得全新的发展空间:
1)垃圾焚烧与环卫
尽管焚烧垃圾时往往需要加入煤、重油、天然气等化石类辅助燃料,但垃圾焚烧的二氧化碳排放量显著低于厌氧填埋,垃圾焚烧发电的碳排放因子也低于传统火电的碳排放因子,对于中国来说仍属于较为清洁的垃圾处理方式,对于实现碳中和具有重要意义。
提升资源的回收利用率亦对减少温室气体排放有显著贡献。以生活废旧纺织品为例,其利用率不足20%,80%都以填埋或焚烧的方式处理,带来了极高的碳排放。根据瑞典哥本哈根大学的研究,1kg 的废旧纺织品如果得到有效的回收利用,将可以减少 3.6kg 的碳排放。在固废处理的首道环节做好垃圾分类,对于提高再生利用率拥有重要意义,再叠加环卫装备的新能源化,我们看好环卫市场空间的进一步扩容。
2021年以来,各省市“十四五”规划和2035年远景目标建议或者征求意见稿相继公布,多地对生活垃圾分类、城市及乡村生活垃圾管理方案做出规划,对垃圾无害化、资源化处理提出相应方案。大力发展循环经济,推进资源节约集约利用,构建资源循环型产业体系和废旧物资循环利用体系亦是“十四五”时期的工作重心。除政策催化以外,伴随着城镇化率和居民对环境卫生要求的提高,环卫、垃圾焚烧等传统环保板块的边际被进一步打开。
2)二氧化碳在线监测:传统环境监测的外延
传统环境监测领域涵盖空气、水质、土壤、噪声等监测,但全国碳市场建立后,为取得更精确的碳排放数据,二氧化碳也会像pm2.5等污染物一样被精确监控,传统的碳排放核算法会向在线监测法的转型势在必行。2021年5月27日,国内首个电力行业碳排放精准计量系统在江苏上线,在国内率先应用实测法进行碳排放实时在线监测核算,预期不久也将向全国普及。根据我们的测算,这一转型将会带来150亿-200亿元的市场空间。
2021年伊始,环保板块估值受预期差缩小影响有所回调,导致整体涨幅不及大盘。3月份两会后,多项利好政策出台,绿色发展、低碳转型的主线日趋明朗,环保行业多个细分领域实现业绩和估值的双提升,自q2开始获得较为可观的超额收益。同时从历史估值角度来看,2017年起商业模式导致的估值下跌后,环保板块仍处于历史估值的底部20%区间,尽管行业模式已经显著改善,但估值修复程度仍具有向上空间。
二、环保板块2022投资展望:
碳中和主线明晰,传统环保迎发展良机
(一)垃圾焚烧发电行业:垃圾清运量稳步增长,焚烧处理占比不断提升
1、城镇化率提升推进我国生活垃圾收运处理量增长
我国生活垃圾收运处理量与城镇化率呈现明显的正向关系。随着城镇人口不断增加,生活习惯和环境均有较大的改变,我国城市生活垃圾量也越积越多。国家统计局公开数据显示,2009年以来,我国城镇生活垃圾清运量逐年上升,2019年全国城镇生活垃圾清运量高达2.42亿吨,相比2009年城镇生活垃圾清运量的1.57亿吨增加了53.8%,年均复合增长率为4.4%。

对比发达国家,我国城镇化率仍有较大的提升空间。2019年,我国的城镇化率约60%,在世界银行公布的211个国家城镇化率数据中,排名第113名,与发达国家普遍80%以上的城镇化率相比差距明显,与部分发展中国家70%以上的城镇化率相比,也尚存一定提升空间。

伴随经济发展以及居民生活水平的提升,城镇人均产生垃圾量也将随之提升。根据日本环境省公开的统计数据,在经济景气时期,日本城市居民的人均垃圾产生量约为1.2千克/天,比国内城市居民人均每天0.78千克的垃圾产生量高出53.8%,中国未来城市生活垃圾产生量仍存在较大上升空间。
根据中国社会科学院农村发展研究所、中国社会科学出版社联合发布《中国农村发展报告2020》,预计到2025年,中国城镇化率将达到65.5%。按照2025年城镇化率达到65.5%、城镇人均1.2千克/天的垃圾产生量计算,中国的城镇垃圾量将达到4.17亿吨/年。若按未来城镇化率达到80%、城镇人均1.2千克/天的垃圾产生量计算,未来中国城镇垃圾量将达到4.91亿吨/年。
2、垃圾无害化处理量持续增长,垃圾焚烧确立主流地位
就当前而言,我国城镇垃圾无害化处理率超过99%,绝对量持续增长。2019年我国城市垃圾清运量为2.42亿吨,其中生活垃圾无害化处理量2.4亿吨,占比99.2%,同比提升0.3个百分点,目前城市垃圾无害化处理率已达到高水平。而生活垃圾无害化处理量近十年cagr为7.9%,保持高速增长。

自2019年,垃圾焚烧超过卫生填埋,成为我国垃圾无害化处理的主流方式。我国城镇生活垃圾的无害化处理方式主要是卫生填埋和焚烧两种。以每日无害化处理能力口径来看,在2008年以前,卫生填埋占据主导地位,但在2008年以后,填埋处理占比持续下跌,从2008年的81.7%降至2019年的45.6%;焚烧处理的垃圾占比总体呈上升趋势,从2008年的15.2%上升至2019年的50.7%。

总体而言,我国的垃圾处理结构将由填埋处理逐步向焚烧为主转变。一方面是由于当前我国各地城市土地价格普遍呈现上涨趋势,造成垃圾填埋的成本走高;另一方面在于城镇化率的推进造成城市用地紧张,基础设施用地供给整体呈现萎缩趋势,垃圾填埋场的用地受限。总之,垃圾卫生填埋的处理方式受到土地市场量价两方面的挤压,在垃圾处理市场占据的份额逐步缩小。
3、市场空间预测:预计未来“十四五”垃圾焚烧市场规模或超两千亿
截至2019年,我国城镇化率已达60.6%,提前完成“十三五”规划提出的到2020年实现城镇化率达到60%的目标,预计到2025年,中国城镇化率有望达到66.5%。城镇化率提升推动居民生活水平的提高,进而消费水平提升将从源头带来稳步增长的垃圾清运量。2019年我国城镇垃圾清运量达到2.4亿吨,同比增加6.16%,假设2020-2025年年均增速6.5%,预计到2025年城镇生活垃圾清运量有望达3.53亿吨。
与此同时,居民对清洁生活环境的需求、政府的推动保证了垃圾无害化处理的稳步增长,2019年生活垃圾无害化处理率已达99.2%,预计2025年城镇生活垃圾无害化处理率望达到99.9%,城镇生活垃圾无害化处理量达3.52亿吨。2019年生活垃圾无害化处理中,焚烧占比50.7%,同比增加12.33%,明显加速,主要由于“十三五”期间补贴政策变化,导致2020年垃圾焚烧厂“抢装”,预计2020-2025年由于中标数量下降增速会有所下降,预计2025年焚烧占比有望达到63%。
根据我们的假设,可推算到2022年,生活垃圾无害化处理量可达1.7亿吨,2025年可达2.2亿吨,以2020年中标项目均价72元/吨和处理单价0.65元/度的上网电价计算,2025年垃圾焚烧处理规模将达541亿元,市场空间仍大。

(二)环卫:市场空间仍大,内生+外延加速整合
1、疫情与垃圾分类等事件政策催化,行业空间再扩容
1)政策催化环卫服务市场化进程提速
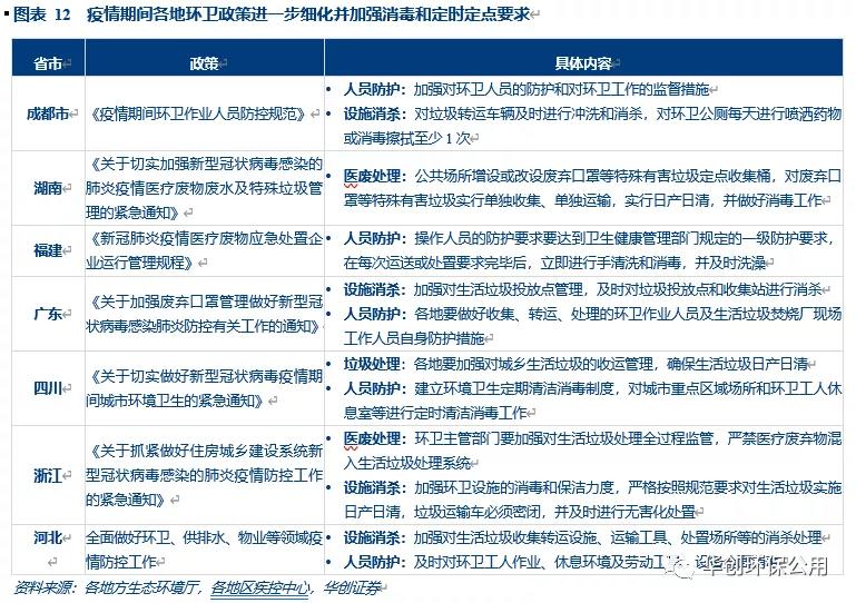
随着疫苗接种率的提高,新冠疫情在国内已经得到了有效控制,但局部疫情仍然频发,引起社会公众对于城市消毒和脏乱差管理问题的广泛关注,全国各省市陆续出台一系列通知和规范文件,明确了环卫服务领域应对新型冠状病毒肺炎疫情的工作方案。各项政策文件分别在医废处理、日常垃圾清理、环卫设施消杀、公共环境消毒和环卫人员防护等领域提出了具体的要求,为社会各界应对新冠疫情提供了指导。对于环卫工作的高标准、精细化、专业化的要求,加大了对市政环卫部门工作的挑战。伴随环卫服务的需求释放,环卫服务市场化进程有望进一步加速。

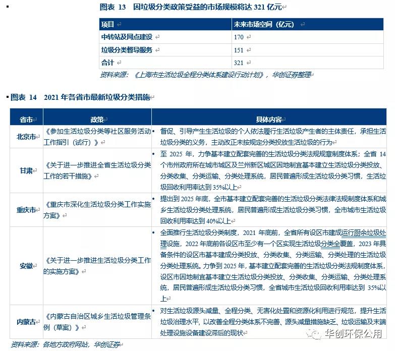
2)垃圾分类高速推进,助力收转、处理环节百亿空间释放
垃圾分类政策频出,因政策受益的市场规模约321亿。2020年11月,住房和城乡建设部等部门印发《关于进一步推进生活垃圾分类工作的若干意见》的通知,明确力争再用五年左右时间,在地级及以上城市因地制宜基本建立生活垃圾分类投放、分类收集、分类运输、分类处理系统。2019年6月,住房和城乡建设部等部门出台了《关于在全国地级及以上城市全面开展生活垃圾分类工作的通知》,明确了“以建立46个重点城市垃圾分类处理系统为第一步,并逐步实现全国地级及以上城市的生活垃圾分类处理系统的建设”目标。我们认为垃圾分类政策的进一步推进和落实有望显著带动垃圾中转站、回收网点和督导、清运服务需求的提升,未来市场空间约321亿元。

基于以上信息,我们测算了当前环卫行业的市场空间:根据传统市场空间(道路面积、垃圾清运量和公厕数量)+垃圾分类市场规模。
根据2020年中国城乡建设统计年鉴,全国城市和县城道路清扫保洁面积将达126.06亿平方米,生活垃圾清运量约3.03亿吨,公共厕所数量将达22.07万座。将经典环卫项目的费用代入数据中,我们测算出全国城市和县城环卫市场年运营规模约为2177.42亿元。全国乡村道路清扫保洁面积将达91.24亿平方米,生活垃圾清运量约1.85亿吨,公共厕所数量将达12.95万座。同样将以前经典环卫项目的费用代入数据中,我们测算出全国乡村环卫市场年运营规模约为1284.34亿元。加上此次垃圾分类带来的空间提升,当前环卫市场规模约为3800亿。

2020年,我国环卫行业新签合同规模达到2210亿元,同比下降1.03%。首年服务总金额达到686亿元,同比增长24.73%。2021年1-8月,全国新签环卫合同总额为1378.7亿元,同比下降4.26%,首年服务总金额450.6亿元。

我们使用环境司南披露的数据进行市场化率测算。由于部分环卫服务合同实行“考核续签”制度,实际当年新增的规模中一部分是之前服务项目的续签合同。除2017年全市场出现大量ppp项目导致当年合同期限拉长外,大部分年份合同期在4年左右,即近四年新签年化订单可以代表当前时点市场化总金额。2019年我国环卫市场化规模为1610亿元,按市场空间3200亿元/年计算,市场化率约49%,2020年市场化率约为54%。以此测算,2021年我国环卫市场化规模约为2402亿元,按市场空间3800亿元/年计算,市场化率约为63%。参照发达国家80%以上市场化率,同时政府在城乡环境卫生方面的财政支出也在不断增加,未来四五年市场化进程仍将持续。
环境司南最新版的全国城区环卫市场化普查结果显示,全国2851个区县(县级区划)中,已有1872个区县的城区完成环卫市场化改革,占比超过65%。全国2851个区县(县级区划)中,城区环卫市场化推进情况不尽相同,呈现出“东高西低”的总特征。如安徽、河北两省的城区环卫市场化完成率高达96%,宁夏、青海、西藏、黑龙江四省的城区环卫市场化完成率不足40%。

2、新能源车带来环卫领域催化
环卫领域新能源化是规划明确的重点方向,未来空间有望超200亿。2020年11月2日,国务院正式印发《新能源汽车产业发展规划(2021-2035年)》,在新能源汽车占比等整体目标进行明确的基础上,《规划》明确提出从环保角度推动重点区域公共领域设备的新能源化,而环卫作为新能源化的重要应用场景,在规划的80%新增渗透率指引下,新能源环卫装备有望在未来逐步成为环卫装备的主流。

根据《规划》以及目前国内环卫车整体保有和新增的情况,我们测算未来新能源环卫车的市场空间有望超200亿元。具体来看,若以销量数据测算,2019年国内环卫装备整体销量约为11.6万台,同时根据上市公司新能源装备销量市占率、汽车总站网和强险数据综合来看,2019年新能源环卫装备销量约为3400台,销量渗透率约为2.9%。若根据《规划》要求中2025年新车销售20%的占比作为指引,同时根据我们此前对国内机械化率和清扫面积提升带来的环卫装备整体提升下2025年环卫装备14.9万辆的销量计算,2025年新能源环卫车销量有望达3万辆,2019-2025年复合增速高达37%,以平均75万元的均价测算市场空间有望超200亿元。

进一步地,我们从新能源装备的采购方即政府/企业的角度来看,由于合同以及每年财政支出的限制,新能源环卫装备领域的投入仍需要考虑地方财政的承受能力。基于此我们再反向测算地方采购新能源装备的财政压力与规划之间是否能达成一致。2019-2025年新能源环卫装备的年平均采购需求约为33亿元,若假设19个公共区域新能源化重点省份(包括生态文明试验区和大气污染防治重点区域),每个省份的年采购需求约为1.7亿元。同时考虑到采购需求集中的2-4个省内高线城市若占总需求的70%,则对于市一级单位每年的采购增加额约为0.3-0.6亿元,占平均百亿级别的生态环保财政支出的1%以内。因此尽管目前采购招标主体街道/区/县对新能源采购的支出压力相对较大,但若能够通过分级承担等方式自上而下推进,则新能源环卫装备的高速推广依然可行可期。
(三)碳排放核查监测市场即将开启
2021年7月,全国碳交易市场正式上线,这是实现碳中和道路上的关键一步,而如何精准的核查、监测温室气体排放量又是碳市场建设工作的重中之重。因为这一数据的准确性不仅关系到碳市场的履约和稳定运行,还关系到整个国家的减排排效果的客观真实性。如果没有一套科学精准的核查、监测体系,碳市场的运行就缺少了根基,所有的交易都成了建立在无意义数字上的一纸空谈,整个国家的减排量也会受到国际社会质疑,影响中国的国际声誉和地位。基于此,我们预测在碳市场全面启动的大背景下,碳排放量的核查与监测市场将会率先受益。
2021年5月27日,国内首个电力行业碳排放精准计量系统在江苏上线,在国内率先应用实测法进行碳排放实时在线监测核算,预期不久也将向全国普及。
1、烟气排放连续监测系统(cems)的现金流量测算
企业安装一套cems监测系统的成本主要可以分解为三部分,硬件成本、软件成本和服务成本。硬件成本的主体部分就是采购监测系统本身的成本;软件成本主要来源是数据库搭建;由于每个企业的情况不同,cems监测系统通常需要专门设计、安装,再加上后期的维护,这几部分共同组成了服务成本。
根据环保在线网站的统计,国内大部分公司对cems监测系统的公开报价均在10-20万人民币之间,使用寿命为10年。不包括服务费。考虑到大部分监测系统目前只能监测so2、nox、颗粒物,并未安装具有二氧化碳监测功能的部件,我们将20万元作为具备监测二氧化碳功能的cems监测系统的平均价格。软件成本和服务成本我们参考了美国市场的价格,并基于此对公司持有一套cems在线监测系统的现金流进行了测算:

除了前期投入的购买设备成本之外,cems硬件设备需要定期维护,记录数据、将在线监测得到的数据与核算法得到的数据进行比对(年度rata测试 )等活动都需要成本,我们在比对了美国市场的数据后,做出了如下核心假设:1)贴现率7%;2)维护费用以2%的速度线性增长;3)年均保险费用为设备价值的20%;4)cems在线监测设备的使用寿命为10年。在此基础上,我们做了如下的现金流测算,得出企业持有一套cems设备的成本大约在55万元人民币左右。
2、烟气排放连续监测系统(cems)的市场规模
测算方法一:
根据美国领先的市场调研公司transparency market research的数据,2016年,世界cems监测系统的市场规模为37.4亿美元,2025年,世界cems监测系统市场规模可达到72.3亿美元,中国目前的碳排放比例占全球的1/3左右,按此比例测算,2025年,中国cems监测系统的市场规模可达到24亿美金左右,约折合人民币168亿元。
测算方法二:
根据美国领先的市场调研公司grand view research的数据,2014年美国cems监测市场的规模约为5.62亿美元,2015年约为5.87亿美元,假设未来十年市场规模仍呈线性增长,2025年,美国cems监测市场的规模将会达到9.14亿美金。截至2020年,中国的碳排放总量约为美国的2.3倍,以此估算,中国cems监测市场的规模将在2025年达到20.9亿美金,约合人民币146亿元。
来源:华创环保公用
2022世环会将于6月8-10日在上海国家会展中心隆重拉开帷幕。本届展会展示面积将达17万平米,汇聚超2,000家品牌展商。展示范围涵盖综合治理、水、大气、智慧环保、环境监测、资源再生、土壤、噪声8大环境污染治理领域。















